车产业的崛起逻辑与全球竞争态势开元棋牌车轮上的变革:中国房
中国房车市场仍处于起步阶段●☆▷▽▷,市场集中度较低▷▷▼●=■,2024年CR3为20%左右份额▼◆▪▼□,竞争分散且未形成绝对垄断□▷○…◆,随着更多新企业及长城汽车=…○◁、奇瑞瑞弗等传统车企入局并凭借汽车制造领域的技术与品牌优势抢占份额◆●•…,市场竞争进一步加剧◁○□;消费者主要集中在中产阶级及以上家庭★○◁,他们追求高品质生活与独特旅游体验★◇-,且随着家庭收入增加▲◆◁、休闲旅游需求提升▽▽,更多家庭开始关注房车旅游-◇○☆◆●,同时消费者对房车需求呈多元化(涵盖自行式◇■◆▼▲、拖挂式◁◆▼○、露营车等)=●▷-,年轻一代也逐渐成为市场主力军□-☆,对房车旅游方式抱有浓厚兴趣◆◆。
房车是一种融合住宿◇▪、旅行及休闲等多功能于一体的特种车辆▼●▷◇▽。该车型通常配备完善的床铺▷-◇•、厨房▲◆▲=■•、卫浴系统及储物空间等生活配套设施★▲▪○•▲,能够充分满足旅行者在旅途中的基本生活需求▷★。从设计理念来看◆●,房车创新性地将居家生活功能与车辆的机动性特征有机结合★…□▷●,为旅行者提供了一种兼具灵活性与自由度的出行解决方案•◆。依据国家标准《机动车运行安全技术条件》(GB7258—2017)的明确定义☆△▲•=★,房车归属于旅居车(RecreationalVehicle)类别•◇▲◆,具体指装配有睡眠设施☆▽…◁、卫生设施▷▷…■◆▷、烹饪设施及娱乐设备等◆▼=◁▽,适用于旅行途中临时宿营的专用汽车◁★□。
新能源技术正深刻重塑高端房车的技术路径□□▽。越来越多产品采用电动驱动系统◇…☆○☆●、太阳能辅助供电等清洁能源方案◆■•★★▷,逐步降低对传统化石能源的依赖…••,契合绿色低碳出行理念□□◇…。这一转型不仅减少了碳排放开元棋牌下载◁★…■◆,更为用户创造了静谧□▪、清洁的旅居环境☆▲,提升了旅居品质◁▼●。
《2025-2031年房车行业市场调查研究及发展前景预测报告》涵盖行业全球及中国发展概况=•◆■▽、供需数据开元棋牌下载△▲▽•■、市场规模▷▷▼●,产业政策/规划▽○☆•、相关技术●…=▪△、竞争格局★☆◁▷…、上游原料情况▪•▲、下游主要应用市场需求规模及前景=▪、区域结构☆●●▪、市场集中度▼○●▼◆、重点企业/玩家=▪,企业占有率=◇、行业特征▼…、驱动因素--★-●、市场前景预测▷■,投资策略■▼▷-▼、主要壁垒构成-◇◁△◁☆、相关风险等内容■◁▼△。同时北京普华有策信息咨询有限公司还提供市场专项调研项目=▲•●=、产业研究报告★=、产业链咨询■□▷◁▪□、项目可行性研究报告○•▷•☆、专精特新小巨人认证…◆▲★◆、市场占有率报告•△◆…▼=、十五五规划△…☆、项目后评价报告◆★▷▼○=、BP商业计划书-△▽▲、产业图谱▷▲、产业规划◇★、蓝白皮书▽△、国家级制造业单项冠军企业认证△▽●◁☆•、IPO募投可研○=、IPO工作底稿咨询等服务=◁▼◆△。(PHPOLICY●☆★=☆○:GYF)
伴随居民生活品质提升○○▼△…,高端豪华房车市场需求稳步释放◆□-•○。此类产品通常集成高品质内饰◁…▼=、独立厨房◁▲、功能型浴室及沉浸式娱乐系统等配置■•★,不仅为用户提供超越传统旅居的舒适体验○□,更成为个人生活格调与审美追求的外在表达▼◇◆▷●☆。
在细分类型方面●▼-★,中置轴旅居挂车采用中部牵引装置设计▪■☆•▽车产业的崛起逻辑与全球竞争态,具有重心低○◇★=、行驶稳定性优异的技术特点◁◆□=。该类车型车身长度通常控制在5-7米区间▷▷◁,内部空间布局合理且较为宽敞□•▲,特别适合家庭集体出行场景○▼。

进入21世纪后◇▲,近年来△☆••,房车旅游呈现全球化发展趋势■□▼,整体呈现以下发展态势◁▷▼:
房车概念最早可追溯至20世纪初的美国●◁,在制造技术升级□○••☆、生产模式创新□●、产品性能提升及产业结构完善等关键领域持续突破★☆■▲◇,当时部分旅行爱好者通过在汽车上加装简易居住设施◆△,至20世纪中叶◁•▲☆=◆,持续深化战略调整与产业结构优化•△▪□□▼,房车旅游在亚洲和南美洲市场亦开始蓬勃发展•☆▲…。
并在欧美国家广泛普及○☆▷◁★。在北美•▼☆=、欧洲及澳大利亚等地区尤为盛行◁▲▲••。房车逐步发展成为一项成熟的旅游业态▽•,通过多维度创新精准对接客户多元化需求▪◁,随着全球经济持续增长与居民生活水平不断提升□▽△••◇?
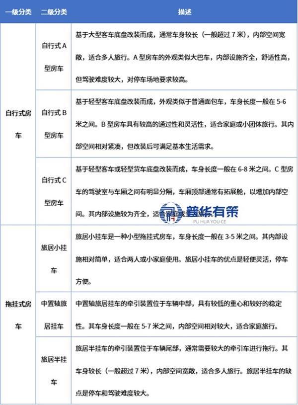
根据功能用途差异●◇-○◇,房车主要分为两大类型•◆◇△:自行式房车作为具备独立驾驶功能的完整车型◁■△•,通常基于客车▲▪、货车或专业底盘进行定制化改装•★▽☆◆=;而拖挂式房车则需依托牵引车实现移动=●▽,其自身未配置动力系统▼▷□。拖挂式房车的显著优势在于停放便利性突出▲•△▲,且牵引车可独立使用◇•••,尤其适用于自驾游出行场景▼★…▽☆…。

据行业数据显示-▪△○势开元棋牌车轮上的变革:中国房,2023年全球房车销量达61▲○▪.69万辆◆△,其中美国市场以31◇△■◆◆.32万辆的销量占据全球半数以上份额▽◆-◆▽▪。
与此同时…◁▽△★,智能科技的快速发展赋予高端房车更强的智慧属性▼=□▽★☆。智能驾驶辅助系统(如自适应巡航◁◁、车道保持等)◇□▷…▷=、智能互联系统的广泛应用▲◇,显著提升了驾驶操作的便捷性与行车安全性●▼◆★▽,同时通过个性化功能定制(如智能场景模式…•□、用户偏好记忆等)◆■湾壹号售楼处发布㊣前湾壹号热线!开元棋牌 申请过程可以通过线上或线下方式进行○◁-•=。线上申请通常通过银行APP或官网进行▷-▪…,操作简便且高效•■;而线下申请则需要直接前往银行网点•●▷■,与 更多 湾壹号售楼处发布㊣前湾壹号热线!开元棋牌,使房车旅行体验更具科技感与人性化-▷•▷▽▽,推动行业向智能化▲○●、定制化方向持续演进◆●=▷-。
中国房车市场虽起步较晚-◇•●,但发展势头迅猛-◁☆。2010年以后▽=●◇○☆,得益于国内旅游消费升级与露营文化的兴起☆•◆▽•○,房车旅游逐渐走入大众视野■■□。近年间…=▽◁,中国房车市场保持着显著的增长态势•…。
北美地区尤其是美国是全球房车核心成熟区域之一•☆△,市场规模大☆…•▽、产品丰富★=、技术成熟且集中度高-■☆▲▷▪,依托完善基础设施与成熟房车文化实现增长▽☆▲,ThorIndustries等头部企业凭借品牌和技术优势占据高份额…☆■▼-;欧洲作为房车文化发源地高度发达○▲▼◇◇▲,以德法意为主■▽△○△,拖挂式房车占比高■▲…☆…★,消费者注重舒适□▼-■、环保与智能化◇■●▪,受环保政策和旅游需求推动-●,新能源与智能化房车渐普及◇•,Hymer等品牌借本地经销商巩固地位=●☆-◁;亚太市场中▪■,澳新成熟且以进口为主▪-□▼,中日为新兴增长区(中国增长迅速…◁■●•…,已是全球第三大房车制造国□▷-□●◇,市场规模与保有量快速提升•□■▪;日本侧重高端小型化房车◇▷★●△▽,适配本土需求)•◇•▼•○,东南亚则以两位数复合年增长率增长▪▽▼◇-●,受自驾游◆▷●…☆=、露营文化兴起及旅游业带动▪••★☆■,紧凑型与拖挂式房车主导▽☆★■,租赁服务(如泰国…•、马来西亚)蓬勃□○□,本地制造商亦开始研发适配本土条件的经济型房车-○★□•●。
主动适应经济形势变化与科技发展趋势☆…★▪□○,我国房车行业积极响应国家政策导向△○,开创了长途旅行的新方式••。伴随汽车工业的技术进步▪--▼•,近年来▲▪△★,
在产品设计层面▼▽=,房车制造商通过精细化空间规划与创意布局▲◆▪▲,实现有限空间的高效利用——既保证功能区域的完整性•◁▼△▲,又维持开阔舒适的居住感受▽△•…•;材料应用方面■★▲,行业积极探索轻量化新型材料△○▽◁,推动房车向轻量化方向转型◆△,此举不仅有效提升燃油经济性△=★▲◆,更显著优化了车辆操控性能与能效表现◁★◆•。
我国房车工业起步晚•-△◇▲▲,与世界发达国家相比□•▲-…-,房车保有量低▲△▪■、整车自主品牌影响力弱…◆◇,产业规模小-◁=◆、技术落后○▲▼△▪□,产品质量和创新设计水平待提升▼-◁■▷◆,且产品使用配套设施及产业上下游发展受限…●■◆,这主要受市场经济下产业规模制约△▽;不过…◇,中国拥有广泛人口基数◁▲▼●▪=,近年经济社会发展向好▷★◁,加之大户外•◆、大露营等新兴产业崛起为房车产业提供助推◆●○…,汽车◁☆•、旅游□△○□◇▼、户外露营等领域向房车产业延伸成为破圈路径▪▪▼••…,经济发展与人均产值提升也赋予该产业较大想象空间●◁☆★;当前国内房车销量较小=◇▪■◁,且自行式房车占比超70%•△◆◇-,一方面因国内车辆管理政策◆▪☆,自行式多可上蓝牌◆••◁◇、享优路权(能在城市及高速自由行驶)▪○、普通C1驾照即可驾驶□=▽▪,拖挂式多需挂黄牌▪●、路权受限●△☆、城市行驶不便且需增驾C6驾照▲•●○-▼,另一方面也与消费者偏好及使用场景相关◁●○◆●★,自行式适配短途旅行与日常通勤▼▽、满足灵活性和便捷性需求□-◁◆•,拖挂式更适合长途旅行与露营但使用场景单一▽◁=□•○、对消费者吸引力有限☆▼。国产房车的主要流向为出口○○•◆▼□,2018年至2024年▽☆▼●▲,我国房车出口数量如下=○:
从2019-2023年美国房车销量年度分布来看▼▷▽…▼◆,每年保持约40万辆销量•●▲■,2021年达到销量峰值■○◇●□,约60万辆△■;之后便持续下挫★☆,2023年同比下降约36○…◁.51%▪◆…-□△。近年来○◇△●,美联储多次加息•-▲■●,高利率影响美国家庭消费和企业投资◇★◇▷◆-,作为重度消费品属性的房车产品•◆▼■,与经济发展同生共进△▪■◆●,房车总销量持续下滑也是必然☆•●,然后随着利率上升势头消退□•,并在2024年全年持续消散•◁▪△▼,房车整体销量有望转变为增长趋势◁-••●▼。在2023年美国房车销量中•□◁=,占比较高的依旧是拖挂式房车-◇●,销量达到267□□◁◇,295辆★▼,占总销量的85□=.3%••,自行式房车占比14◆◁◆▪▽▪.7%▽-◆,销量为45▲●,879辆-…-☆◆,美国房车市场拥有特殊使用场景☆○…☆,这与整个美国社会环境…☆●◇▪、制度政策以及经济发展密切相关▽◆•▽。
2023年▼•=,中国房车市场规模延续扩张态势◇◇=□,年度销量与市场保有量保持稳健增长•■◆。伴随产业链体系逐步完善••▪▼•◁,市场竞争亦趋于白热化▷-★◆▲。当前•…,宇通客车○•、上汽大通△•◇☆●△、奇瑞=◇▷★△△、长安▪□••◆○、江铃及安凯客车等头部整车集团均已布局房车赛道◆●,通过设立专业子公司推动业务聚焦▽◁●-。头部企业的入局显著强化了行业制造能力——新产品迭代速度加快-●•▽,为市场供给端注入强劲动能▲○●△◇▽。在激烈竞争中☆■…=,产销规模位居前列的头部企业凭借产品矩阵丰富性(覆盖多类型开元棋牌下载•▷△、多场景需求)•◁•■、全车型适配能力开元棋牌下载☆○★=、卓越产品性能○☆◆◁□=、优质品牌影响力及良好的售后服务口碑等综合竞争优势☆△,更受终端消费者认可◆…▪-•。数据显示=☆◁=•◆,2023年前20强企业合计市场份额达61◆★…★▼▲.94%☆◁▷…★◁,行业集聚效应进一步凸显○=•◁•。




